【數字視聽網訊】一場突如其來的疫情,打破了傳統的教育教學模式,如何開展網絡教學,如何把網絡教學抓實抓好,一夜之間成為了廣大教師必須迅速攻克的新課題。湖北省也因此開啟了漫長的線上教學之路,期間也涌現了不少優秀的線上教學案例。以下是來自湖北幾所學校的疫情期教學總結,希望能給學校和老師們帶來一些參考。
1立足調研,制定疫情期教學方案,全員積極參與
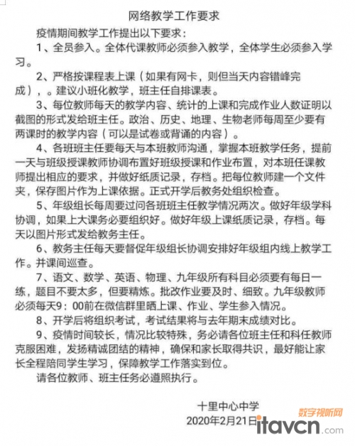
廣水市十里街道辦事處中心中學在校長陳江濤的總體部署下,通過對教師、家長、學生調研,積極解決網絡教學存在的硬軟件問題,制定健全的線上教學方案,穩定推動網絡教學的進行。
一:成立網絡教學信息技術攻堅班,以校長為組長,教學副校長、教務處主任為副組長,負責解決教師在網絡教學中遇到的技術難題。



二:充分發揮教學能手領頭羊的示范作用,全科齊頭并進。部分中青年教師在熟練應用網絡教學的基礎上,可參與學校的教學管理。
三:建立健全的制度約束機制,促進精細管理。包括《教師會議制度》、《網教效果定期通報制度》、《教學獎懲制度》等,通過可行性強的教學管理制度,全面保障在線教學的穩定執行。
四:加強家校聯系,集中人力優勢形成強大的教學合力。通過家長會、月考質量分析會,微信群等方式,做好家長的說服教育工作,讓家長主動引導和監督孩子的學習,保證了教學實效。


截止5月初,學校老師利用希沃易課堂平臺備課19587次,課前推送預習作業1772次,課前完成作業率最高達100%,課后推送鞏固作業1558次,課后完成作業率最高達100%。網絡教學工作取得了令人欣喜的成績,深受學生喜愛,得到家長認可,同時獲得了十里人民高度贊許。
2充分利用信息技術,高效開展學科講評課
來自廣水市長嶺鎮中心小學的袁荷恙老師,則摸索總結出了一套疫情期間線上教學環境下,高效開展數學學科講評課的模式。
一:課前階段——微課習題組合推送,預習進度隨時把控。通過推送10分鐘的精品微課資源,以及選擇難度適中的習題,檢查學生對于知識點的掌握情況。利用作業報告的數據統計,選出正確率低于60%的題目,分析學生的薄弱知識點,作為講評課的參考重點。
二:課中階段——共性疑難點講授,小測試當堂檢測。利用作業報告的分析數據,定位出上課需要解決的共性問題和強調的知識點。并在課堂上跟學生連麥或文字互動,進行二次釋疑,最后布置一些小測試題進行當堂檢測,通過作答結果調整講評節奏和重點。
三:課后鞏固——答題卡微課視頻雙管齊下,家長監督事半功倍。課后選用略微拔高的題目,通過希沃易課堂的答題卡功能推送給學生,通過作業報告了解學生對知識點的理解情況。針對不同學生的個性問題,一是利用希沃易課堂分層鞏固推送不同難度的題目給學生,二是錄制3~5分鐘的知識膠囊,通過希沃易課堂分層推送給不同學生,幫助查漏補缺。最后引導家長綁定“易課堂家長”公眾號,一起監督學生在家的學習成效。

通過課前課中課后完整教學環節的設計,學生都有不同的改變。尤其是班上中下等程度的學生,在接受老師個性化輔導后,有了更多獨立思考的機會,進步尤其明顯。
3在線測評助力驗證學習效果,幫助調整教學目標
受疫情影響,建始縣業州鎮大堰中學決定利用希沃易課堂進行線上月考測評。學校采取以下四個步驟有效開展了在線測評。
一:前期組織工作——由校長牽頭,教務室制定《在線考試方案》、《在線考試應急預案》,并安排考務培訓。為確保基礎操作層面不出問題,學校特地錄制教師操作視頻以及學生操作視頻分別給教師和學生學習。并提前組織學生進行試考,及時發現問題。

二:答題卡制作——為確保答題卡制作的準確性,學校總結了一套“制作-核對-修改布置”的模式,由各學科組長準備月考試卷,并上傳至希沃易課堂,制成初版答題卡后,分享到校本空間;隨后由本學科其他教師進行查看、核對,如果有異常可以進行二次修改并回傳校本空間;最后由備課組長進行終版修改,核對無誤后,統一布置。群策群力,讓每一位老師都有參與感,發揮集體力量。

三:考中風險控制——首先在考前分班舉行線上月考監考動員會,為保證會議出勤率,要求家長和學生共同參會并拍照,照片中至少要有一位家長。其次讓每位學生簽訂承諾書,進一步約束其誠信做人、誠信處事、誠信學習。最后發揮家長監考作用,在學生答卷過程中拍照然后分享到班級微信群。
四:考后試卷批改、報告查看——試卷批改工作由各學科組長負責組織閱卷會議,強調閱卷要求及紀律。希沃易課堂可以實現選擇題、判斷題自動批改,解答題由老師手動批改,幫助提升改卷效率。
基于希沃易課堂,學校順利開展月考,創新考試組織模式,打造出了特色的線上考試測評流程。

這樣的案例還有很多很多。疫情讓湖北面臨了巨大的教學壓力,但也激發了學校探索更多教學創新的可能性。隨著疫情逐漸褪去,湖北也將逐漸恢復線下教學,但這段時間的線上教學相信也將成為老師們的寶貴財富。希沃也將和老師們共同前行,發揮資源儲備和技術優勢,為教育信息化提供支撐和保障。
(編輯:bingjiling)

價格面議
[查看詳情]
