【中國數字視聽網訊】據奧維咨詢(AVC)研究分析2012年上半年受中國整體市場經濟環境影響,中國平板顯示領域市場出現下滑趨勢,業內知名平板顯示領域廠商上半年銷售情況均受到市場環境影響,但從細分市場中的教育市場來看,卻絲毫不受其影響,反而在國家利好政策擁護下,使教育電子化產品,特別是電子白板產品的市場銷量頻頻高升。
從產品類型來看,目前中國市場上的電子白板種類較多,概念混淆,但從產品技術來看,主要分為投影式電子白板和平板式電子白板。
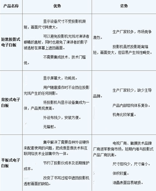
投影式電子白板又分為“正投式電子白板”和“背投式電子白板”,目前主流的正投式產品為短焦投影式電子白板,即短焦投影機+電子白板,短焦投影機可在短距離內(一般在1—1.5米左右)投射出80—120寸左右的畫面,而由于投影距離縮短,既可以避免投影機光線對演講者眼睛的直射,也避免了演講者的影子被透射在屏幕上遮擋畫面。背投影式電子白板則是通過采用投影顯示技術將投影機放在電子白板背后投影,這樣用戶可非常自然的操作,不會擋住投影光線產生任何陰影。
平板式電子白板也稱 “交互觸摸一體機”,是近2年新興的一種電子白板技術,它采用平板顯示技術取代了投影儀產品,目前主要的平板顯示器包括PDP、LCD、LED等。
面對教育市場的穩定需求,各類技術廠商競爭激烈,市場上頻頻出現拼技術、拼價格、拼渠道的競爭現象,那么這三種技術產品市場情況到底如何呢,我們簡單做下對比分析:

三種技術電子白板產品優劣勢分析
通過對比分析可以看出,以上三種技術產品各有其優劣勢,巨大的教育市場使各類技術廠商短期內均呈現良好的市場情況,但奧維咨詢(AVC)認為,從長遠來看,電子白板市場未來的發展還要從產品成本利潤、廠商競爭陣營和產品發展趨勢等方面來分析:
1.產品成本利潤:未來電子白板產品將會有效控制產品成本,合理調整產品價格、利潤。目前來看,短焦投影式產品成本構成主要包括投影儀和白板,其中白板毛利低,投影儀利潤空間不穩定,產品整體利潤水平較低,市場價格便宜;背投式電子白板產品成本構成主要包括光學引擎、投影屏等其他設備,產品價格較高,單品毛利高,利潤空間大;平板式電子白板主要成本構成包括面板、觸摸屏及其他設備,產品價格相比最高,同樣單品毛利高,利潤空間大。
2.廠商競爭陣營:未來電子白板主流技術陣營將掌握產品核心技術、品牌化管理運營、規模量產。目前短焦投影式產品市場參與廠家較多,以國產品牌為主,市場參與角色以教育行業集成商、代理商為主。背投式產品目前市場參與品牌少,量產規模較小,但擁有產品核心技術。平板式產品市場參與品牌逐漸增多,以專業TV生產廠商、觸摸技術品牌商、傳統投影電子白板廠商等各類廠商為主。
3.產品發展趨勢:未來電子白板產品將趨于大尺寸、高技術產品趨勢。短焦投影式產品未來以大尺寸(82寸以上)產品為主,價格將逐步降低;背投式產品以70寸以上產品為主,以低功耗為趨勢,規模量產后將根據成本下調產品價格;平板式產品以高分辨率、高亮度、3D產品為發展趨勢,未來產品價格將逐步下調。
奧維咨詢(AVC)分析,從產品成本利潤來看,背投式和平板式產品大規模量產后,其成本將會下降,其利潤空間仍將大于短焦投影式產品。從廠商競爭陣營分析,平板式產品以品牌廠商運營為主,背投式產品廠商擁有核心技術,對正投影式廠商在品牌運營和技術優勢上有一定的威脅。從產品發展趨勢看,未來正投影式產品與背投式、平板式產品將形成低、中、高端產品線。奧維咨詢(AVC)認為,雖然教育行業具有自身的采購特性,但技術的發展趨勢仍擋不住教育電子化市場的變革,電子白板產品的技術爭鋒。
價格面議
[查看詳情]