【中國數字視聽網訊】TN-ION4是悅升嵌入式主板最近推出的一款糅合了Intel芯片與NVIDIAGK208內核的數字標牌獨顯主板解決方案,定位中高端的數字告示、廣告機、一體機和電子白板。憑借獨顯提供的出色圖形技術,TN-ION4能進一步提高整合主板在設備中的運行效率,使數字標牌高清內容播放、交互觸屏,電子白板點畫及識圖操作更加流暢和敏捷。
多平臺可選!IVB架構賽揚1037U、Corei3i5+NVIDIAGK208核心
TN-ION4獨顯主板解決方案可選多平臺的處理器方案。針對不同客戶的需求,悅升可集成Intel第三代IVB平臺賽揚雙核處理器1037U、Corei3、i5低功耗處理器,搭配NVIDIA最新的GK208顯卡內核的獨立顯卡,提供2GSDDR3獨立顯存,標準的超薄Mini-ITX架構,17x17cm尺寸+1.8cm厚的緊湊纖薄小體積主板,加之主板12V/19V兼容DC-IN供電模式,是要求低功耗和高穩定性的行業主板的理想解決方案。
功能齊全支持三屏顯示4K極清播放
在顯示接口方面,TN-ION4平臺在后I/O中各設置了一個VGA(可選DVI)、HDMI接口,內部為雙通道24bitLVDS插針,為便利廣告一體機、電子白板一體機的需求,主板提供了一個12PINVGA插針。提供2條MiniPCIe插槽,正面的可選支持mSATA或PCIe+USB,背面支持PCIe+USB+3G信號。背部USB2.0數據傳輸接口則有兩種選擇:4USB2.0或2USB2.0+1個SPIDF數字音頻接口。TN-ION4由著功能齊全的顯示、擴展及其他I/O設計,該平臺還可以支持3屏顯示及4K極清播放。
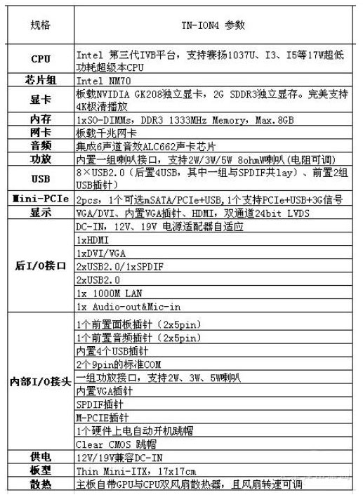
TN-ION4詳細參數:

TN-ION4詳細參數
(編輯:daisy)
價格面議
[查看詳情]