【中國數字視聽網訊】進入2012年,投影廠商紛紛發力開拓中國市場,各品牌先后舉辦了新品發布會,投影行業的競爭也日益激烈,部分廠商出于企業戰略的需要調整了中國市場的渠道體系。

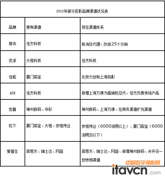
2012部分投影品牌渠道狀況簡表
麗訊、松下、優派、宏碁、愛普生等品牌都進行渠道調整,這是繼09年渠道集體大地震之后的又一次大調整。之所以會出現如此情況,主要還是廠商和渠道商不斷利益博弈的結果。
當前,中國市場上還沒有哪個投影機品牌處于壟斷地位,也沒有哪個品牌擁有絕對優勢,各品牌激烈的市場爭奪就成為必然,各品牌也都期望能通過渠道的進一步優化來搶占先機,贏得市場,但究竟效果如何,還需要市場的檢驗。
價格面議
[查看詳情]